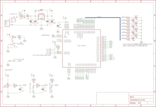
部活で1年生の後輩にマイコンのプログラム等の講習をすることになった ただC言語の講習をしてソートのプログラムを書いたりしてもつまらないので、マイコンで遊びながら勉強してもらおうと思い回路図を書いてみた。
引用をストックしました
引用するにはまずログインしてください
引用をストックできませんでした。再度お試しください
限定公開記事のため引用できません。